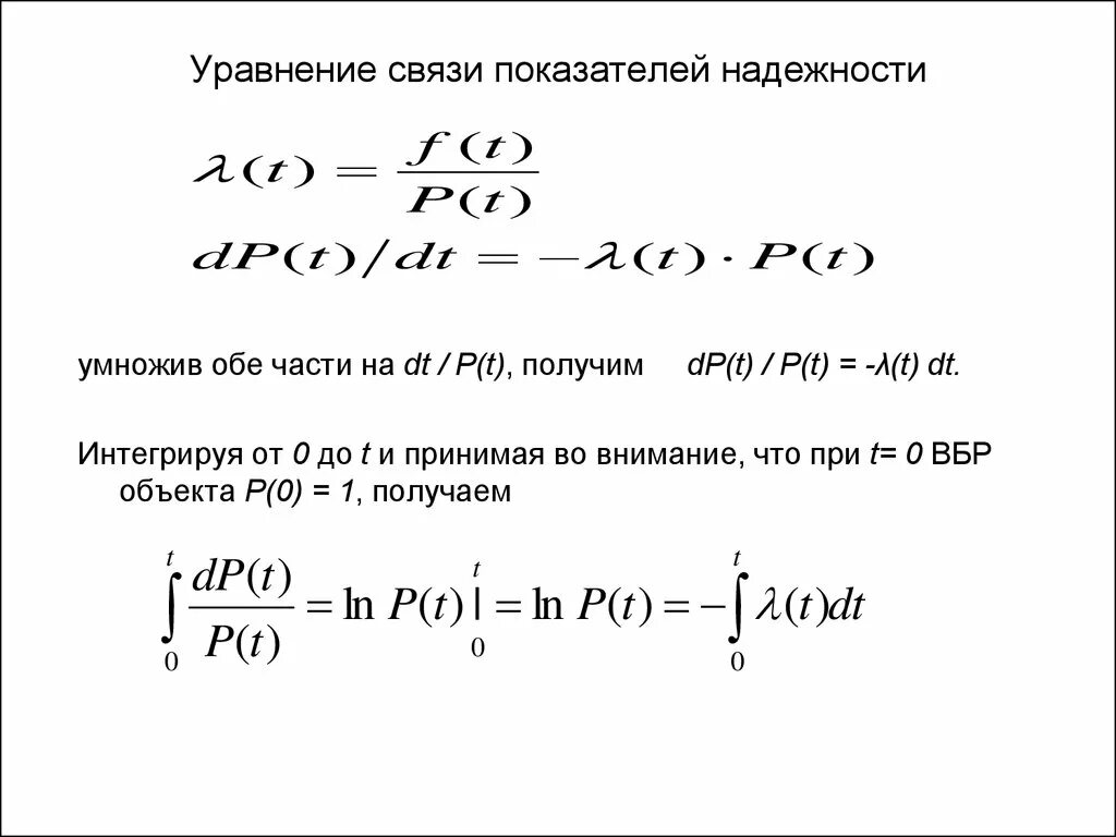
Связь показателей надежности