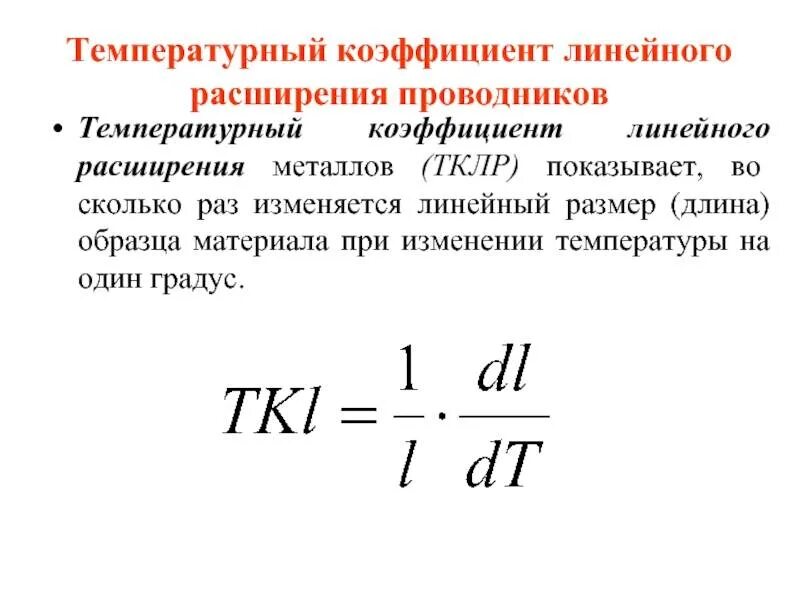
Температурный коэффициент сопротивления в каких единицах измеряется