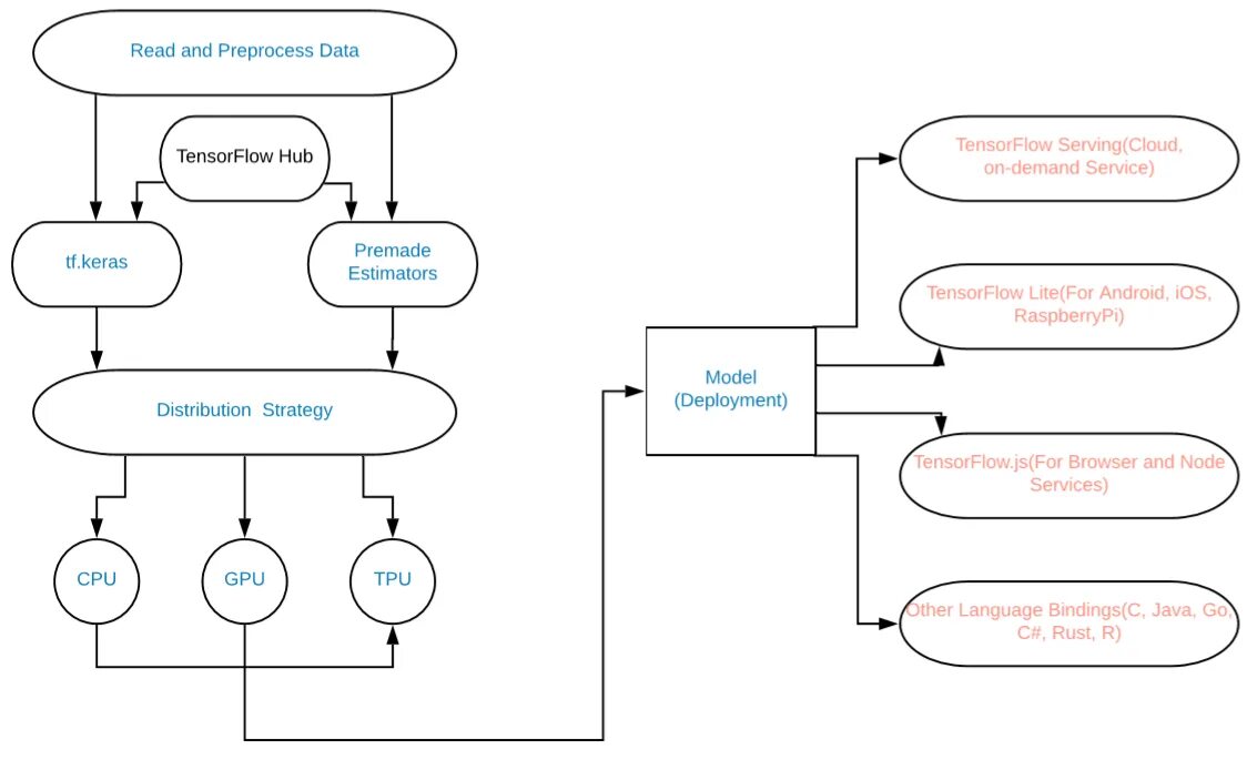
Tensorflow framework