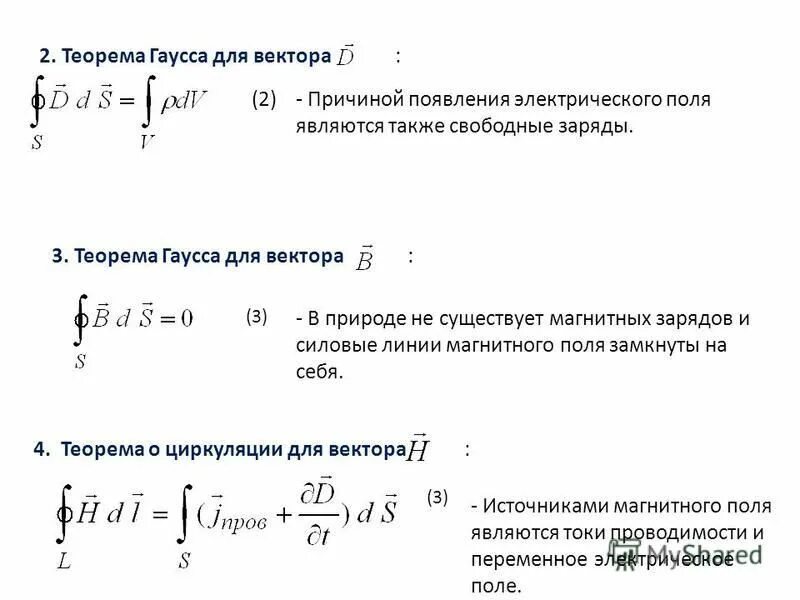
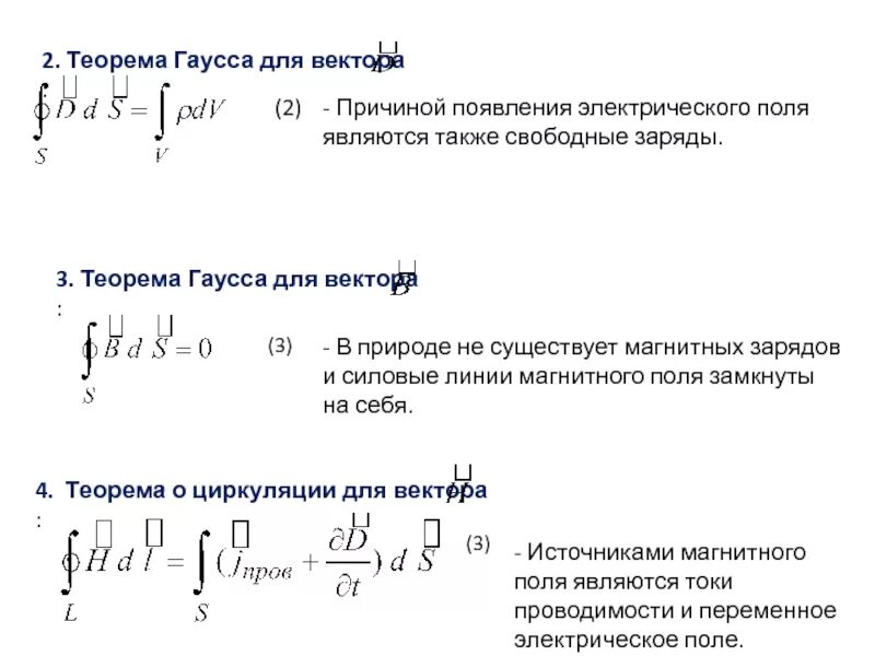
Теорема гаусса для вектора в