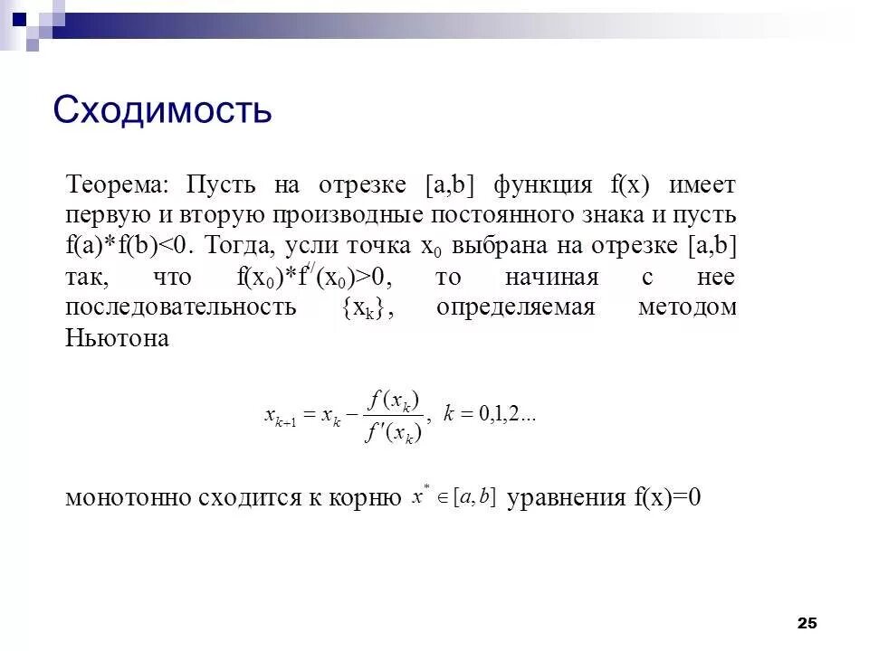
Теорема о монотонной сходимости