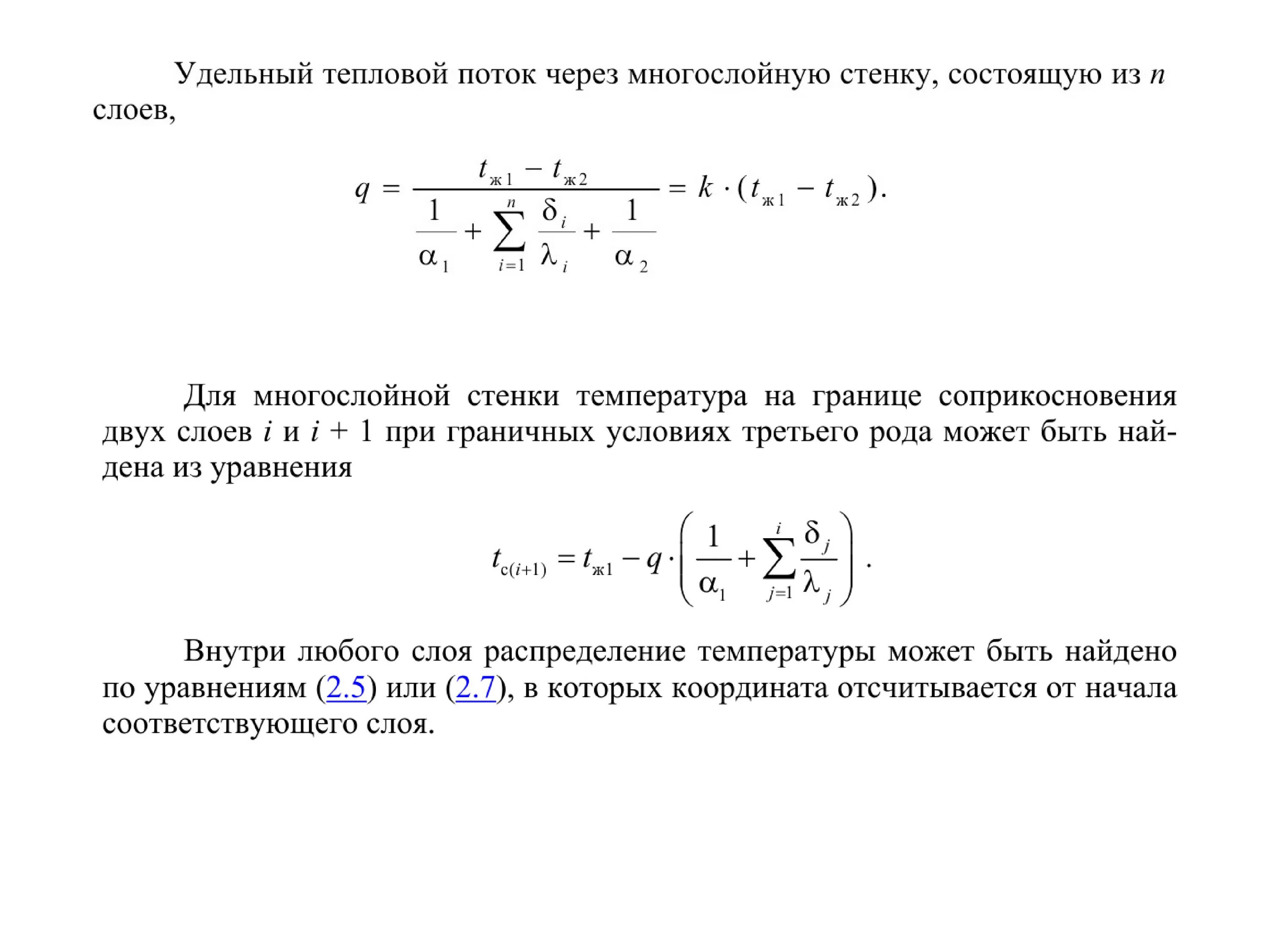
Тепловой поток через многослойную стенку