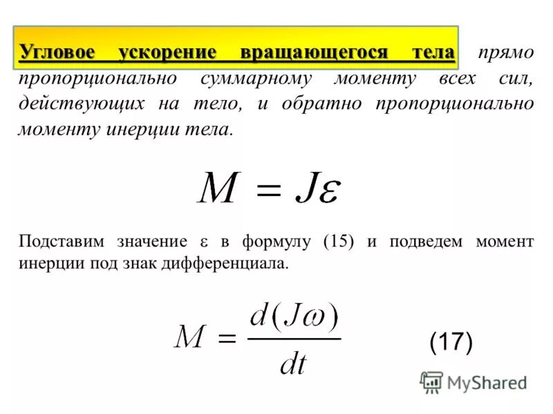
Угловое ускорение формула через угловую