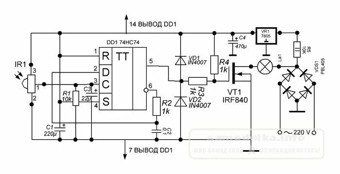
Включение выключение от пульта телевизора