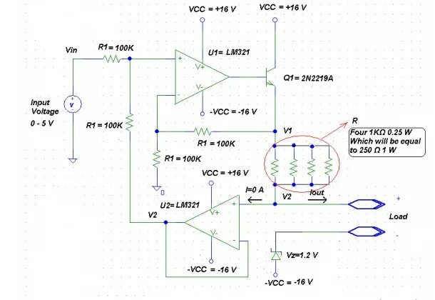
Voltage source current source