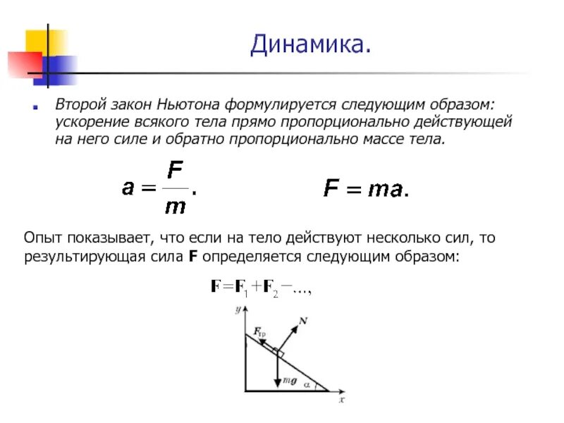
Второй закон f a m