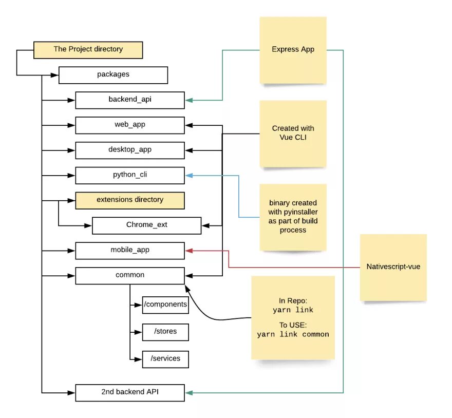
Vue projects