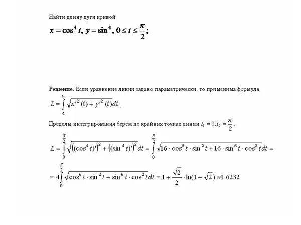
Вычислить длину дуги