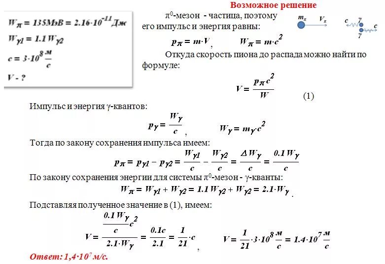
Вычислить кинетическую энергию электрона