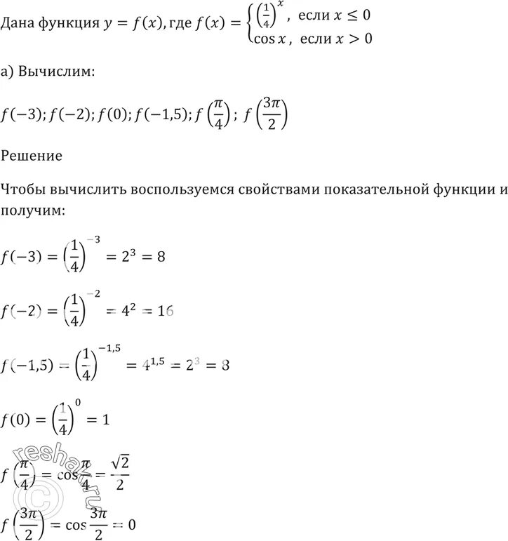
Вычислите f 0 f 1