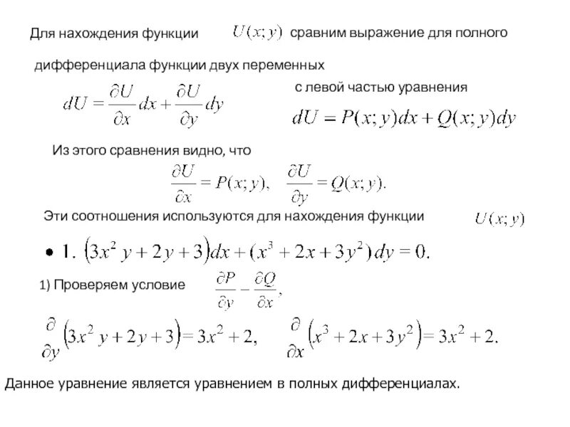
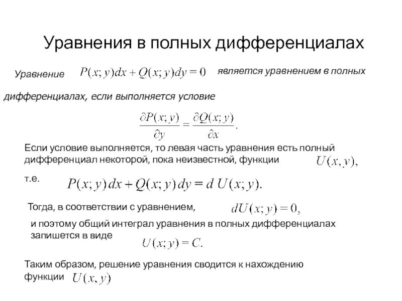
Выражение полного дифференциала