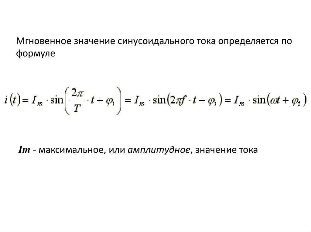
Выражения для синусоидального тока