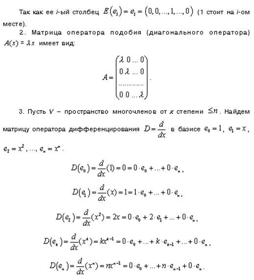
Выяснить является ли оператор линейным