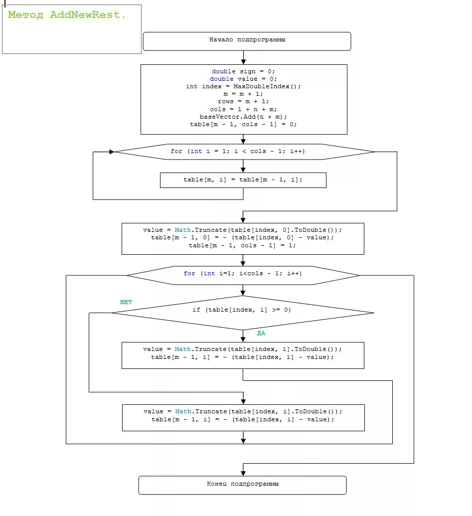
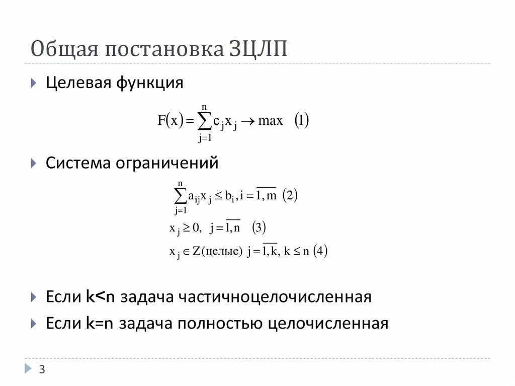
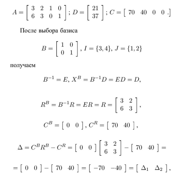
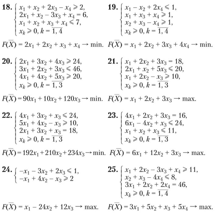
Задача целочисленного программирования метод гомори