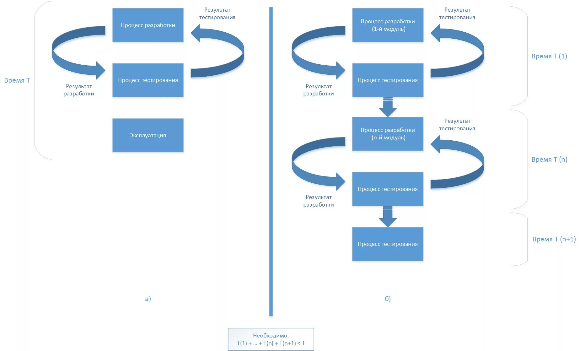
Жизненный цикл тестирования программного обеспечения