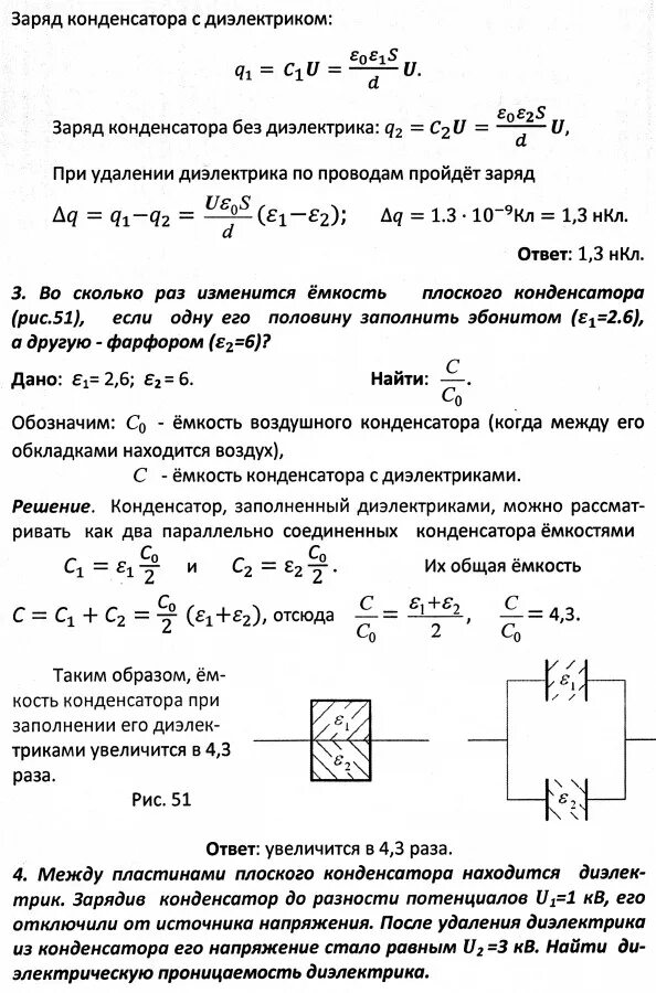
Значение заряда конденсатора