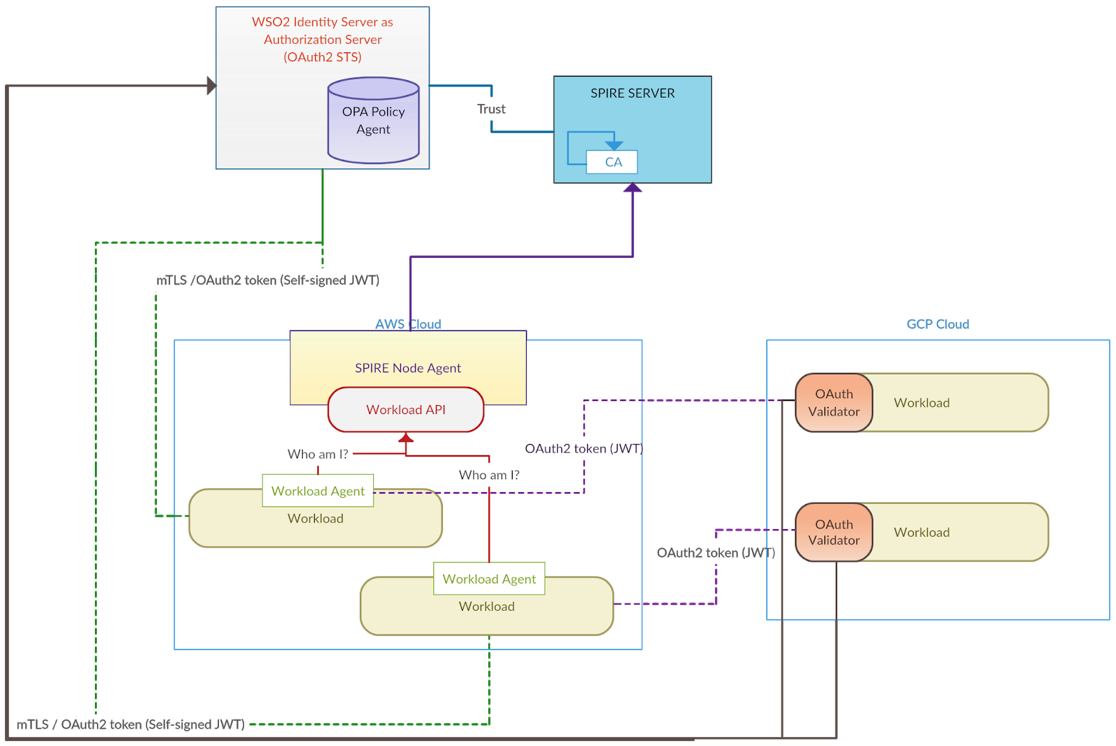
Oauth2 authorization server